



大運藍牌23米高空作業車廠家銷售電話: 159-7276-7978 產品簡介
整車外形圖:
主要技術參數:
配置說明:
主要組成配置:
RRR5040JGKG型高空作業車主要組成配置
底盤:大運、CGC1041HDD33F、二類底盤
發動機:Q23-132E60、全柴132馬力發動機,國VI排放標準
駕駛室配置:單排座、準乘人數 2-3 人
圍欄及走臺板:不銹鋼圍欄,鋁合金防滑走臺板
取力系統:機械取力
工作平臺:1600x700x1000mm(吊籃尺寸可按客戶要求定制)
臂架形式:四節十四邊形同步伸縮臂
回轉裝置:360。連續回轉
支腿:前V后V型單節支腿,單獨可調,可同步伸縮
操作:轉臺固定操作,無線遙控盒操作,下車液壓手柄操作
控制系統:瑞雅特自研發高空車控制系統,穩定性強
調平系統:液壓自動調平
伸鏈力平衡:伸繩設置平衡機構,保證左右鋼絲繩受力均衡
基本功能及安全配置:
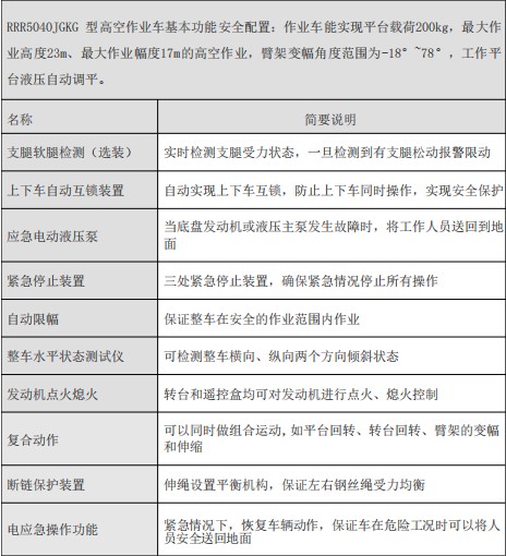
RRR5040JGKG 型高空作業車基本功能安全配置:作業車能實現平臺載荷200kg,最大作 業高度23m、最大作業幅度17m的高空作業,臂架變幅角度范圍為-18度~78度,工作平臺液壓自動調平。
支腿軟腿檢測(選裝):實時檢測支腿受力狀態,一旦檢測到有支腿松動報警限動。
上下車自動互鎖裝置:自動實現上下車互鎖,防止上下車同時操作,實現安全保護。
應急電動液壓泵:當底盤發動機或液壓主泵發生故障時,將工作人員送回到地面。
緊急停止裝置:三處緊急停止裝置,確保緊急情況停止所有操作。
自動限幅:保證整車在安全的作業范圍內作業。
整車水平狀態測試儀:可檢測整車橫向、縱向兩個方向傾斜狀態。
發動機點火熄火:轉臺和遙控盒均可對發動機進行點火、熄火控制。
復合動作:可以同時做組合運動,如平臺回轉、轉臺回轉、臂架的變幅 和伸縮。
斷鏈保護裝置:伸繩設置平衡機構,保證左右鋼絲繩受力均衡。
電應急操作功能:緊急情況下,恢復車輛動作,保證車在危險工況時可以將人 員安全送回地面。
主要特點簡介
RRR5040JGKG 型高空作業車是湖北瑞雅特汽車有限公司的最新產品,集多種功能于一身,參數、性能領先國內同級別產品。其主要特點有:
1、藍牌車經典延續
RRR5040JGKG 型高空作業車為藍牌23米,其延續了瑞雅特藍牌25米、27米、30米的經典,在此基礎上打造的又一款經典藍牌產品。
整車行駛通過性好,長度小于 6 米,滿足上藍牌的一款輕型伸縮臂產品。
該車配置 1.6 米不銹鋼工作平臺(可根據客戶要求選裝2米折疊工作籃),空間大且耐腐蝕性能好,方便客戶使用。
該車采用分區作業型式,滿足客戶的不同作業需求,保證客戶的使用安全。
2、外觀簡潔時尚、高端大氣
產品造型以輕、快為主要的視覺導向,全新的臂架樣式,臂截面采用歐洲最先進的 設計理念,和制造工藝,臂架及轉臺采用外折多邊形結構,臂架采用高強度鋼材,安全系數高。剛度好,穩定性強。
開放式下車設計能方便底盤的各種維護保養,上車伸縮系統(鋼絲繩系統)、專用 管路輸送系統全為內置式,不僅使整車外觀整潔、美觀大方,而且能有效減少上述機構長期日曬雨淋,減少工作中的意外刮擦,延長車輛使用壽命。
整車上下結構,造型整體飽滿,比例協調,色彩以工程黃為主,整潔大方,下車采用不銹鋼小圍欄和側防護,結合鋁合金平臺,整車更顯高端時尚大氣。
3、工作性能好、作業區域大
本車采用四節十四邊形伸縮臂結構,臂架輕、強度大,動作簡捷,容易操作,執行動作迅速,作業范圍大;工作平臺后置,人員上下方便。
4、獨特新穎的臂架結構
相比國內其他廠家的同級別藍牌相比,我們具有以下獨特的特點:
(1) 臂架采用獨創的十四邊形折彎設計和加工工藝,特別是各節臂下槽鋼的折彎, 經過充分的理論分析和十萬次的疲勞試驗,不同的臂架不同的折彎數量,確保臂架變形少,強度高、運動平穩性好、安全性高。
(2) 臂架采用高強度鋼板,有效的保證作業安全。
5、可靠性、安全性
(1)整車專用管路輸送系統所用拖鏈均為進口品牌,可靠性高。
(2)產品研發過程中采用對所有結構安全校核、穩定性分析、可靠性驗證等方法, 在 作業范圍內,能使產品穩定性能可靠;出廠前除額載試驗外,還進行過標定載荷的 1.25 倍系數 動載、1.5 倍系數靜載試驗。所有關鍵結構件經過幾萬次的疲勞循環試驗,且經過破壞性試驗,保證設備的安全可靠。
(3)安全裝置齊全,包括油缸止回縮裝置、支腿止回縮裝置、上下車互鎖裝置、緊急停止裝置、軟腿保護裝置、極限減速、應急手動操作等安全保護系統,確保高空作業安全。
(4)該車配置齊全,包括高檔擋泥板、下車操作箱等。
(5)關鍵結構件全部采用低合金高強度鋼焊接而成,強度大,重量輕,經過多種試驗 充分驗證,保證結構、電氣、液壓精準匹配。主要控制元器件和關鍵傳輸件全部采用國際知名品牌,質量穩定可靠性高。
6、無線遙控,單手操作舒適、方便
無線遙控技術,確保操作者在狹小的作業環境中,操作靈活方便,消除盲區,工作視野 更佳,另外避免操作人員忍受嚴寒酷熱天氣,可以選在適宜的的地點完成操作;單手可以完成全部主動作操作。
7、動作迅速并可實現復合動作
支腿收放速度有兩種可選,高速時收放總時間小于 50 秒,臂架伸縮變幅速度快且可同步實現轉臺回轉、臂架變幅、臂架伸縮及平臺回轉動作,提高作業效率。
8、工作平穩
(1) 啟動停止加緩沖控制,降低動作的沖擊性;
(2) 采用比例換向閥控制支腿伸縮,流量可控;
(3) 臂架各動作均采用平衡閥用于控制動作的起停,保證啟停動作 時的穩定性;
(4) 采用負載敏感型比例多路閥,流量與速度合理匹配;
(5) 合理布置較點,臂架變幅無壓力突變,壓力均勻變化,動作平穩。
9、人機工程好,提高安全性和舒適性
(1)轉臺操作處設置隨轉臺旋轉的座椅和腳踏板,使工作人員操作更舒適,降低工作人員長時間工作的疲勞程度。
(2)轉臺控制箱界面色彩搭配符合人體視覺感官,降低視覺疲勞,提高了安全性和舒適性。操作界面圖形與文字結合,簡單易懂,減少誤操作,提高了安全性和舒適性。
(3)下車操作箱高度符合操作者操作高度習慣,操作箱內裝有水平儀,操作標識簡單清晰。
(4)車體右側配備大工具箱,方便客戶存放隨車工具。
大運藍牌23米高空作業車廠家銷售電話: 159-7276-7978 |